关键词:
【学习二十大】
【远东亮点】
【招生】
首页
学校概况
学院简介
学院领导
校徽校训
校园风景
办学能力评价
党的建设
组织机构
教学机构
党群机构
行政机构
教辅机构
教学科研
教务工作
科研工作
产教融合
大中小学思政课一体化建设
人事人才
人事工作
教师发展
继续教育
学团工作
学生工作
共青团
学风建设
招生就业
招生工作
就业工作
校园服务
信息公开
投诉建议
馆藏资源
生活服务
网上办公
师德师风
理论学习
政策法规
警示教育
师者说
大中小学爱国和国防教育共同思政课
大中小学思政课一体化建设
大中小学爱国和国防教育共同思政课
当前位置:
首页
>
教学科研
>
大中小学思政课一体化建设
>
大中小学爱国和国防教育共同思政课
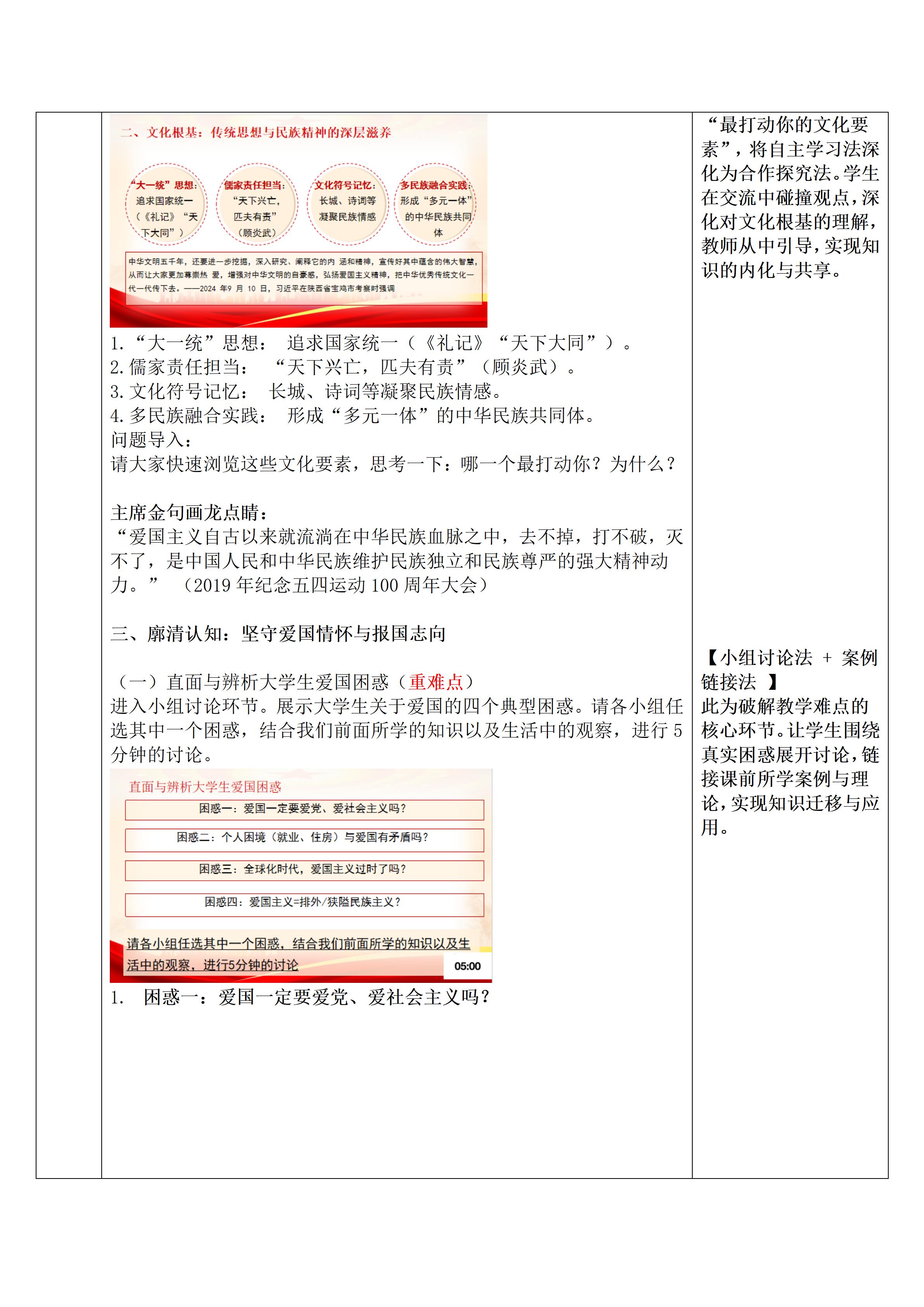
析爱国之理 敢挺膺担当教案(医学康养学院)
发布: 2025-10-13 19:00:36
作者: 创始人
点击:
0
次
上一篇:
析爱国之理 敢挺膺担当(医学康养学院)ppt
下一篇:
大中小学爱国和国防教育共同思政课教学成果视频
山东省教育招生考试院
高校毕业生就业信息网
山东省教育厅
中华人民共和国教育部
中国大学生网
山东万众技工学校(曲阜远东职业技术学院附属技工学校)
校区地址
曲阜高铁校区(孔子故里)
电话:0537-4507998
地址:山东省曲阜市曲阜东高铁站西200米孔子大道1号
曲阜石门山校区(孔子故里)
电话:0537-4507999
地址:山东省曲阜市石门山风景区远大路1号
关注我们
@微信公众号
@抖音
@山东省高校接诉即办